ホーム
ホーム > 岩石・岩盤のページ トップ > このページ
近 畿 の 地 質

近畿地方全体の地質(岩盤)の概要を解説します。

分かりやすく作ったつもりですが、分かりにくいところや、まちがった記述もあるでしょう。
お気付きの点があれば、お教えいただけるとありがたいです。


基 盤 岩 類
白亜紀−古第三紀 火成岩類
新第三紀−第四紀 堆積岩類
新第三紀−第四紀 火成岩類
参考図
[ 近畿地方の地質図 ] / [ 地質図凡例 ]
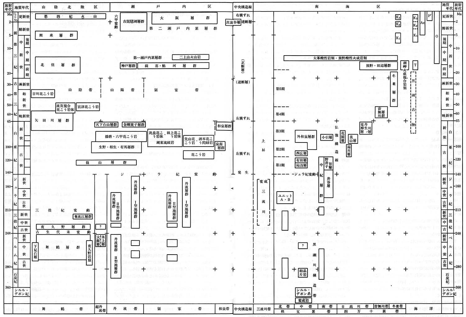
[ 近畿地方の地層と時代ごとの分布 ]
[ 地質年代表 ]
( ↑ 新規に画像が開きます)

<岩石・岩盤のページ トップへ戻る>